ZVS電路工作原理深度解析
一、ZVS電路的定義與優勢
ZVS電路(ZeroVoltageSwitching,零電壓開關)通過精準控制開關管的導通與關斷時機,實現電源的高效能量轉換。在開關管切換狀態時,其兩端電壓近乎為零,顯著減少了功率損耗。零電壓開關振蕩電路具備功率開關管在導通和關斷瞬間(模式切換時)兩端電壓接近于零的特性,這一特性使得電路功率損耗大幅降低,因此在大功率加熱、高壓電路等領域得到廣泛應用,為高效率的電能轉換提供了可靠保障。
二、ZVS電路的主要組成元件
ZVS電路主要由功率開關管、諧振電感、諧振電容、二極管等關鍵元件構成。功率開關管是電路的核心執行部件,負責實現電能的通斷控制;諧振電感與諧振電容共同構成諧振回路,為電路的振蕩運行提供基礎;二極管則在電路中承擔整流和保護等重要功能。
三、ZVS電路的工作原理
(一)啟動過程
電源經電阻向兩個開關管Q1和Q2提供偏置,促使電流逐漸流過電感L1并開始增加。由于Q1和Q2的電氣特性存在細微差異,導致流經它們的電流出現不同。假設Q1的電流大于Q2的電流,在二極管D1和D2的作用下,形成正反饋機制,使得Q1完全導通,而Q2則截止,從而順利完成電路的啟動過程。
(二)穩態過程
當Q1導通時,電感L1中的電流對電容C1進行充電,使得C1兩端的電壓逐漸上升。當C1電壓達到穩壓管設定的鉗位電壓值時,Q1的柵極電壓被穩壓管穩定,維持Q1的持續導通狀態。與此同時,電容C1開始通過電感L1放電,當C1電壓接近零時,Q1關斷,Q2隨即導通,電路進入下一個工作階段。
(三)振蕩過程
當電容C1放電完成后,電感L1開始對電容C1反向充電,導致C1兩端的電壓極性發生反轉。此時,Q1和Q2交替導通和關斷,形成連續的振蕩過程。在整個振蕩過程中,電感L1為LC振蕩回路持續補充電能,確保電流基本保持穩定,維持電路的穩定振蕩運行。
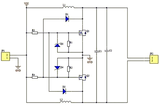
四、無抽頭ZVS電路原理圖及工作過程
無抽頭ZVS電路原理圖

無抽頭ZVS電路原理圖

無抽頭ZVS電路原理圖

無抽頭ZVS電路原理圖

在無抽頭ZVS電路中,上電瞬間,VCC通過限流電阻R3和R4直接施加在Q1和Q2的G極(柵極)上。由于電阻R3和R4的微小差異,以及兩個管子結電容的微小不同,導致其中一個管子(假設為Q1)率先導通。此時,VCC經電感L2向電容C1和C2充電。JP2連接的是升壓變壓器的初級,部分電流也流經變壓器的初級線圈。變壓器的初級電感與電容C1、C2構成并聯諧振回路,變壓器的初級電流按照正弦規律上升。此時,二極管D1導通,將Q2的G極電壓拉低,使Q2處于關斷狀態。
隨著諧振過程的推進,當并聯諧振回路的正弦波電流進入負半周時,二極管D1關斷,Q2開始導通,同時二極管D2導通,Q1則關斷。此時,VCC的電流經電感L1、電容C1、C2、變壓器的初級線圈,再通過Q2的D極和S極構成回路,完成正弦波電流的負半周導通路徑。隨著時間的推移,變壓器的初級電感與電容C1、C2構成的并聯諧振回路繼續工作,正弦波電流重新回到正半周,電路恢復初始運行狀態,從而形成連續的正弦波電流振蕩。在變壓器的次級,能夠感應出高壓高頻正弦波電壓,為后續的電能應用提供所需的電能形式。
〈烜芯微/XXW〉專業制造二極管,三極管,MOS管,橋堆等,20年,工廠直銷省20%,上萬家電路電器生產企業選用,專業的工程師幫您穩定好每一批產品,如果您有遇到什么需要幫助解決的,可以直接聯系下方的聯系號碼或加QQ/微信,由我們的銷售經理給您精準的報價以及產品介紹
聯系號碼:18923864027(同微信)
QQ:709211280

