碳化硅mos管的優缺點介紹,驅動電路設計解析
碳化硅MOS管深度解析
碳化硅MOS管深度解析
碳化硅(SiC),作為碳元素與硅元素構成的化合物半導體材料,憑借其卓越的物理特性,成為制作高溫、高頻、大功率、高壓器件的優質之選。相較于傳統硅材料(Si),碳化硅展現出顯著的優勢:其禁帶寬度為硅的3倍,導熱率為硅的4-5倍,擊穿電壓可達硅的8-10倍,電子飽和漂移速率為硅的2-3倍,完美契合現代工業對高功率、高電壓、高頻率的迫切需求,廣泛應用于智能電網、新能源汽車、光伏風電、5G通信等下游領域,在功率器件領域,碳化硅二極管、MOSFET已實現大規模應用。
碳化硅器件在耐壓、開關頻率、散熱能力及損耗等關鍵指標上大幅超越硅基器件。除禁帶寬度優勢外,碳化硅材料還具備更高飽和電子遷移速度、熱導率以及更低導通阻抗,使得碳化硅器件相較于硅基器件具備諸多顯著優勢:更低的阻抗有助于縮小產品體積、提升轉換效率;更高的工作頻率(可達硅基器件10倍且效率不隨頻率升高而降低)可有效降低能量損耗;更強的高溫運行能力則使冷卻系統得以簡化。
從材料到半導體功率器件,碳化硅需歷經單晶生長、晶錠切片、外延生長、晶圓設計、制造、封裝等一系列復雜工藝流程。合成碳化硅粉后,先制備碳化硅晶錠,經切片、打磨、拋光得碳化硅襯底,再經外延生長得外延片。隨后,通過光刻、刻蝕、離子注入、金屬鈍化等工藝制得碳化硅晶圓,將其切割成die并封裝,最終將器件組合放入特殊外殼組裝成模組。
碳化硅(SiC)MOS管作為新型功率器件,與傳統硅基功率器件相比,在特定條件下優勢獨特,但也存在不足。其具備高溫特性優異(能在高溫下正常工作且熱穩定性高)、高頻特性好(電子遷移速度快、損耗小,在高頻場合性能佳)、開關速度快(門電容小,可實現更快開關速度與更高效率)、導通損耗小(導通電阻遠低于硅MOSFET,利于減少導通損耗)、體積小重量輕(采用更小尺寸芯片,可提高功率器件集成度)等優點;然而,碳化硅MOS管也面臨制造工藝難度大(需更高難度材料與工藝,導致成本高)、技術有待成熟(商業化應用較新,技術與市場認可度待提升)、可靠性問題(材料缺陷與器件壽命致可靠性有待提高)等挑戰。
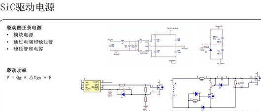
碳化硅器件驅動電路設計建議如下:
驅動電平與驅動電流的要求
碳化硅MOS管在高頻開關場合應用時,受寄生參數影響顯著。由于其柵極開啟電壓較低,易因電路串擾誤導通,通常建議采用柵極負壓關斷。為使SiCMOS管更易替代IGBT,各半導體廠家在SiCMOSFET設計中使其驅動特性接近硅IGBT。常規碳化硅器件驅動電壓約+18V,部分應用中可使用15V柵極開通電壓,更低可達+12V,而柵極關斷電壓最低約-5V。理想的SiCMOSFET驅動芯片應覆蓋多種柵極開通與關斷電壓需求,至少供電電壓壓差Vpos-Vneg需達25V。

盡管SiCMOSFET柵極電容小,驅動功率需求遠低于傳統IGBT,但為滿足高頻應用快速開通關斷要求,需為SiCMOS選擇具較大峰值輸出電流的驅動芯片。若輸出脈沖上升、下降速度快,則驅動效果更佳,這意味著驅動芯片的上升、下降時間參數需較小。

盡管SiCMOSFET柵極電容小,驅動功率需求遠低于傳統IGBT,但為滿足高頻應用快速開通關斷要求,需為SiCMOS選擇具較大峰值輸出電流的驅動芯片。若輸出脈沖上升、下降速度快,則驅動效果更佳,這意味著驅動芯片的上升、下降時間參數需較小。
滿足較短死區時間設定的要求
在橋式電路結構中,死區時間設定對系統可靠運行至關重要。SiCMOSFET開關速度較傳統IGBT大幅提高,許多實際應用希望借此提升工作頻率,進而提高系統功率密度,這意味著系統設計需匹配較小死區時間設定。同時,較短死區時間設定可保證逆變系統輸出電壓質量更高。死區時間計算需考慮開關器件本身的開通與關斷時間(尤其是小電流下開關時間)以及驅動芯片的傳輸延時。對于開關速度快的器件,芯片延時在死區設定考量中占比更大。在隔離型驅動設計中,采用一拖一驅動方式時,芯片間參數匹配差異也需在死區設定時考量。為滿足較小死區時間要求,選擇驅動芯片時需參考其傳輸延時時間參數以及芯片對芯片的匹配延時。
芯片所帶的保護功能
短路保護
SiCMOSFET與傳統硅MOSFET短路特性有異,不同型號SiCMOSFET短路承受能力不同,但短路保護響應時間越短越好。借鑒IGBT退飽和檢測方法,根據開關管輸出特性,SiCMOSFET漏源極電壓可反映電流變化。與硅IGBT相比,SiCMOSFET輸出特性曲線線性區與飽和區過渡不明顯,短路或過流時電流上升快,保護電路需更快響應速度。針對此需求,需選擇檢測速度快、響應時間短的驅動芯片進行保護電路設計。基于IGBT設計經驗,每次開通時需設定消隱時間,避免開通前期Vce電壓下降導致DSAET誤觸發。這對本就僅3us的SiCMOSFET短路保護電路設計提出更高要求,需驅動芯片DESAT相關參數精度更高,同時優化驅動電路PCB設計,減小環路寄生電感影響。
有源米勒箝位
SiCMOSFET柵極開啟電壓低且寄生電容小,對驅動電路寄生參數更敏感,易誤觸發,故常推薦負壓關斷。但SiCMOSFET能承受的柵極負壓范圍小,過大的負向電壓尖峰可能擊穿開關管,部分廠家推薦較高負壓或0V關斷。此情況下,為防止關斷期間因米勒效應誤觸發,可采用帶有有源米勒箝位功能的驅動芯片進行設計。
芯片抗干擾性(CMTI)
配合SiCMOSFET使用的驅動芯片,處于高頻應用環境,需具備高抗干擾度。常用于評估驅動芯片抗擾度的參數為CMTI。現行標準中,磁隔離型驅動芯片抗擾性測量方法兼顧了電壓上升延與下降延dv/dt,與SiCMOSFE開通和關斷迅速的工作特性相似,故CMTI參數可作為衡量用于驅動SiCMOSFE的驅動芯片抗擾度的技術參考。



〈烜芯微/XXW〉專業制造二極管,三極管,MOS管,橋堆等,20年,工廠直銷省20%,上萬家電路電器生產企業選用,專業的工程師幫您穩定好每一批產品,如果您有遇到什么需要幫助解決的,可以直接聯系下方的聯系號碼或加QQ/微信,由我們的銷售經理給您精準的報價以及產品介紹



〈烜芯微/XXW〉專業制造二極管,三極管,MOS管,橋堆等,20年,工廠直銷省20%,上萬家電路電器生產企業選用,專業的工程師幫您穩定好每一批產品,如果您有遇到什么需要幫助解決的,可以直接聯系下方的聯系號碼或加QQ/微信,由我們的銷售經理給您精準的報價以及產品介紹
聯系號碼:18923864027(同微信)
QQ:709211280

