
傳真:
18923864027
QQ:
709211280
地址:
深圳市福田區振中路84號愛華科研樓7層
H橋電路,全橋電路圖介紹H橋電路(H-Bridge Circuit)是一種電子電路配置,能夠使電流在兩個方向上流動,從而控制如直流電機等負載的方向和
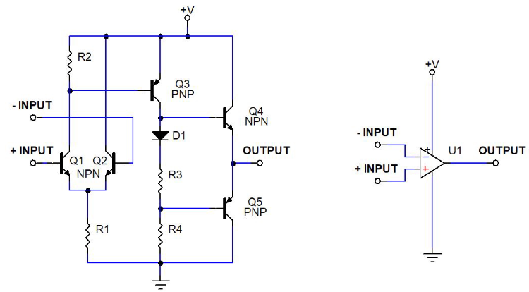
運算放大器的電路結構和參數解析運算放大器電路結構典型運算放大器的內部原理圖如下所示:帶(-)號的端子稱為反相輸入端,帶(+)號的端子
運算放大器的工作原理解析什么是運算放大器?運算放大器(Operational Amplifier,簡稱運放)是一種具有極高放大倍數的電路單元,通常結合
推挽輸出電路中電平高低介紹推挽電路(push-pull)就是兩個不同極性晶體管間連接的輸出電路。它采用兩個參數相同的功率BJT管或MOSFET管,以
直流電路中的直流負載工作方式解析最常見的直流負載工作方式直流負載工作方式是指在直流電路中使用的各種負載方式。直流負載是用于測試和測
電路傳導怎么測試和量測介紹傳導是指電流在導體中流動的過程,是電路中最基本的物理現象之一。為了確保電路的正常工作和安全,需要對傳導進
解析電解電容為什么會失效電解電容是一種常見的電子元件,用于存儲電荷和能量。在電路中,電解電容起著重要的作用,但在使用過程中可能會出
場效應管體二極管的作用解析體二極管是MOS管中的一個重要組成部分,它是襯底B與漏極D之間的PN結。由于把B極和S極短路了,因此出現了SD之間
穩壓電路LM317的特性和原理解析LM317穩壓電路是一種常見的電子電路,用于提供穩定的電壓輸出。它具有許多應用,包括電源供應和電子設備。LM
MOS場效應管參數規格書如何看描述:MOSFET的最大允許電壓。參數:額定電壓 - VR (Voltage Rating)描述:MOSFET在正常工作條件下能夠
電路設計中分壓電路的原理解析在電子電路設計中,分壓電路扮演著至關重要的角色。它基于一個簡單的原理,即電阻串聯時分壓,這使得它在為電
LED驅動電源的特點解析LED驅動電源負責為LED提供恒定的電流,確保其穩定運行。如同心臟對人體的重要性一般,LED驅動電源對于LED燈具的性能