一. 什么是數碼管
LED數碼管(LED Segment Displays)是由8個發光二極管構成,并按照一定的圖形及排列封裝在一起的顯示器件。 其中7個LED構成7筆字形,1個LED構成小數點(也被稱為為八段數碼管)。
常用的數碼管位數有1,2,3,4,5,6,8,10位等等,顏色有紅,綠,藍,黃等幾種。 了解LED的這些特性,對編程是很重要的,因為不同類型的數碼管,除了它們的硬件電路有差異外,編程方法也是不同的。
二. 數碼管基本構造
LED數碼管有兩大類,一類是共陰極接法,另一類是共陽極接法,共陰極就是8段的顯示字碼共用一個電源的負極,是高電平點亮,共陽極就是7段的顯示字碼共用一個電源的正極,是低電平點亮。 只要控制其中各段LED的亮滅即可顯示相應的數字、字母或符號。
共陰和共陽極數碼管的內部電路,它們的發光原理是一樣的,只是它們的電源極性不同而已,共陰為所有的LED負極接在一起,共陽為為所有的LED正極接在一起。 如下圖為1位數碼管的共陰極和共陽極原理圖:

三、數碼管顯示原理
要是數碼管顯示數字,有兩個條件:1.是要在VT端加合適的電源(一般每顆LED還需串上合適的電阻,起限流作用); 2.要使(a,b,c,d,e,f,g,dp)端接低電平或“0”電平。 這樣才能顯示的。
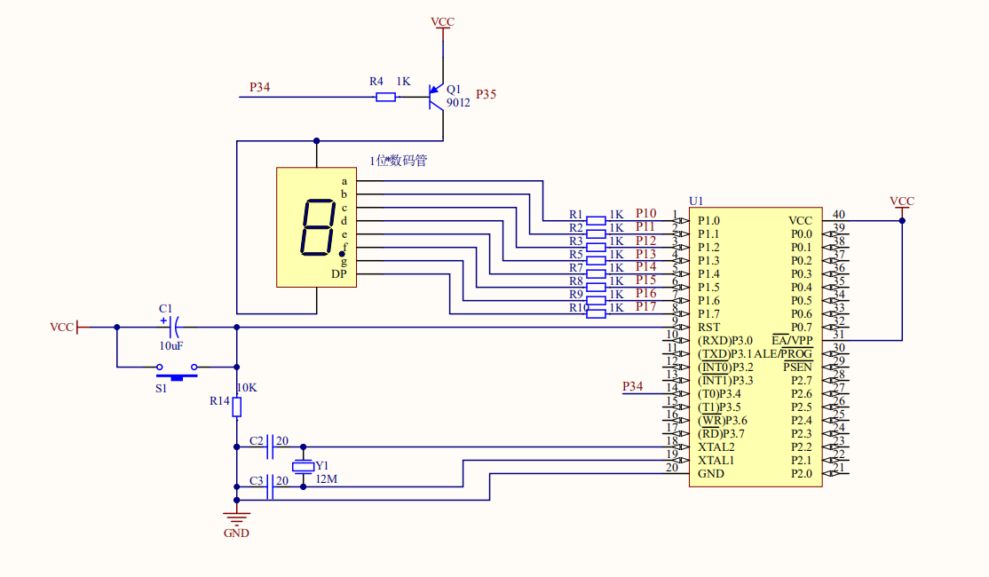
例如下圖的共陰極數碼管,須在VT端接上地端,(a,b,c,d,e,f,g,dp)端接到單片機的引腳上; 如果要使其中一個LED亮時,對應的單片機引腳輸出高電平,即可點亮LED燈。

共陰極LED數碼管的內部結構原理圖
能夠點亮數碼管后,就可以通過單片機控制數碼管顯示數字或字母。 為了控制方便,我們將數碼管的a~dp引腳依次連接單片機的P10-P17引腳,如圖:

我們對數碼管所要顯示的每個數字和字母進行編碼,然后在編程時,將編碼放在一個數組上,需要顯示什么數字或者字母,從數組里面提取相應的編碼就可顯示所要顯示的字符了。
如圖,要顯示數字“5”時,編碼為0x6D。 如果數碼管為共陽極,只需要對共陰極的編碼做一個取反操作即可。

四. 數碼管驅動方式
根據LED數碼管的驅動方式的不同,可以分為靜態式和動態式兩類。
1.靜態驅動方式
led靜態顯示時,其公共端接地(共陰極)或接電源(共陽極),各段選線分別與I/O口接線相連。 要顯示字符,直接在I/O線發送相應的字段碼。
優點: 靜態顯示結構簡單,顯示方便,要顯示某個字符直接在IO線上發送相應的字段碼
缺點: 一根數碼管需要8根IO線,數碼管比較多時候,非常占用IO線。
2.動態驅動方式
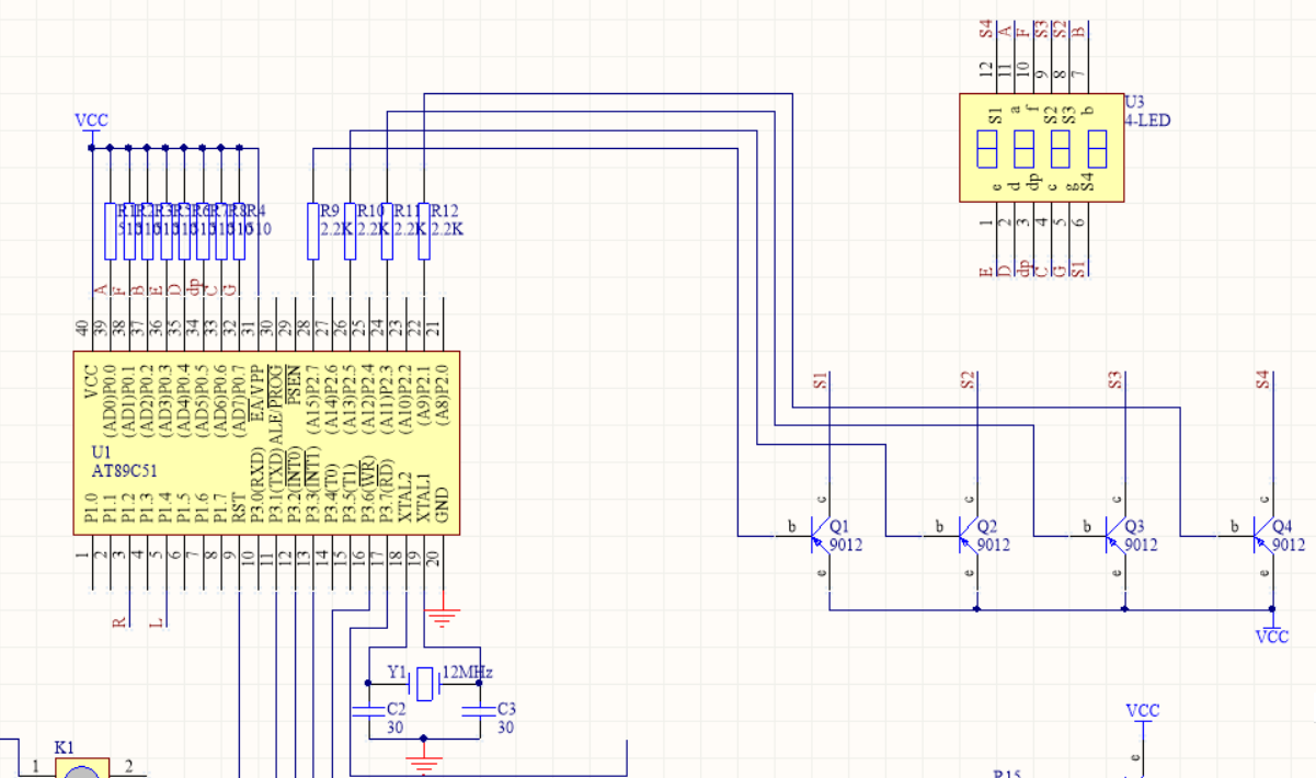
動態驅動方式是將所有的數碼管的段選線并接在一起,用一個IO接口控制,公共端并不是直接接地(共陰極)或者電源(共陽極),而是通過相應的IO接口控制。
以共陽極為例假設4個數碼管工作過程為,如圖:

四位數碼管動態驅動方式連接圖
每個數碼管的公共端與單片機的一個IO相連,第一步使最右邊一個數碼管的公共端為1(P21),其余數碼管公共端為0,同時在(a,b,c,d,e,f,g,dp)P0端上發送右邊第一個數碼管的字段碼,這時候只有右邊的第一個數碼管顯示,其余不顯示;
第二步使右邊第二個數碼管的公共端(P23)為1,其余的公共端為0,同時在(a,b,c,d,e,f,g,dp)P0端上發送右邊第二個數碼管的字段碼,這時候,只有右邊第二個數碼管顯示,其余不顯示;
以此類推,直到最后一個,這樣子4個數碼管輪流顯示相應的信息,一遍顯示完畢,隔一段時間,又這樣循環顯示。
從計算機角度,每個數碼管隔一段時間才顯示一次,但是由于人的視覺暫留效應,只要隔離時間足夠短,循環的周期足夠長,美妙達到24次以上,看起來數碼管就一直穩定顯示了,這就是動態顯示原理。
五. 八位數碼管動態驅動例程
以八位共陰極數碼管,動態驅動的方式為例:
〈烜芯微/XXW〉專業制造二極管,三極管,MOS管,橋堆等,20年,工廠直銷省20%,上萬家電路電器生產企業選用,專業的工程師幫您穩定好每一批產品,如果您有遇到什么需要幫助解決的,可以直接聯系下方的聯系號碼或加QQ/微信,由我們的銷售經理給您精準的報價以及產品介紹
#include<reg51.h>
//--定義使用的IO口--//
#define GPIO_DIG P0 //段選
#define GPIO_PLACE P1 //位選
//--定義全局變量--//
unsigned char code DIG_PLACE[8] = {
0xfe,0xfd,0xfb,0xf7,0xef,0xdf,0xbf,0x7f};//位選控制 查表的方法控制
unsigned char code DIG_CODE[17] = {
0x3f,0x06,0x5b,0x4f,0x66,0x6d,0x7d,0x07,
0x7f,0x6f,0x77,0x7c,0x39,0x5e,0x79,0x71};
//0、1、2、3、4、5、6、7、8、9、A、b、C、d、E、F的顯示碼
unsigned char DisplayData[8];
//用來存放要顯示的8位數的值
//--聲明全局函數--//
void DigDisplay(); //動態顯示函數
/*******************************************************************************
* 函 數 名 : main
* 函數功能 : 主函數
* 輸 入 : 無
* 輸 出 : 無
*******************************************************************************/
void main(void)
{
unsigned char i;
for(i=0; i<8; i++)
{
DisplayData[i] = DIG_CODE[i];
}
while(1)
{
DigDisplay();
}
}
/*******************************************************************************
* 函 數 名 : DigDisplay
* 函數功能 : 使用數碼管顯示
* 輸 入 : 無
* 輸 出 : 無
*******************************************************************************/
void DigDisplay()
{
unsigned char i;
unsigned int j;
for(i=0; i<8; i++)
{
GPIO_PLACE = DIG_PLACE[i]; //發送位選
GPIO_DIG = DisplayData[i]; //發送段碼
j = 10; //掃描間隔時間設定
while(j--);
GPIO_DIG = 0x00;//消隱
}
聯系號碼:18923864027(同微信)
QQ:709211280

