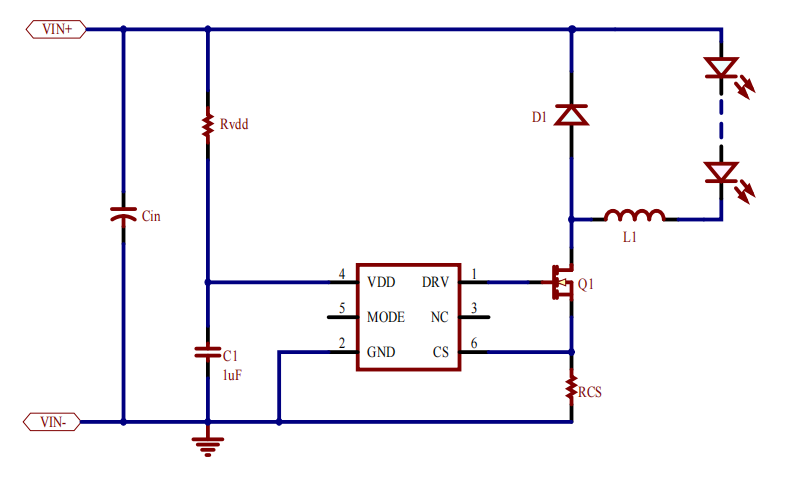
這款電路外置MOS,降壓恒流 可廣泛應用于LED照明,汽車車燈,手電筒等。有高亮,底亮二個循環模式轉換,內置短路保護,過溫保護。
◆過溫保護
芯片內置了智能過溫保護電路,隨著溫度的升高,逐漸降低輸出電流,既能防止溫度過高燒毀電路,又能防止突然關閉電流引起照明異常。
◆MOS 管選擇
MOS 管耐壓選擇要高于 輸入電壓的 1.2 倍以 上;MOS 管電流 IDS 選擇一般要求是電感最大峰值電流的 2 倍以上。MOS 管的導通電阻 RDSON 越小,損耗在 MOS 管上的功率也越小,系統轉換的效率越高。MOS 管閾值電壓 VGS 要選擇較低的閾值電壓值,芯片的電源工作電壓決定了 DRV 驅動電壓,通常芯片的 驅動電壓為 5.4V,所以要保證MOS 管在 VGS 等于 5.4V 時能完全導通
〈烜芯微/XXW〉專業制造二極管,三極管,MOS管,橋堆等,20年,工廠直銷省20%,上萬家電路電器生產企業選用,專業的工程師幫您穩定好每一批產品,如果您有遇到什么需要幫助解決的,可以直接聯系下方的聯系號碼或加QQ/微信,由我們的銷售經理給您精準的報價以及產品介紹
〈烜芯微/XXW〉專業制造二極管,三極管,MOS管,橋堆等,20年,工廠直銷省20%,上萬家電路電器生產企業選用,專業的工程師幫您穩定好每一批產品,如果您有遇到什么需要幫助解決的,可以直接聯系下方的聯系號碼或加QQ/微信,由我們的銷售經理給您精準的報價以及產品介紹聯系號碼:18923864027(同微信)
QQ:709211280

