RC熱阻模型的建立
如果電阻抗Z=電阻R+電抗C一樣,熱阻抗Zth=熱阻Rth+熱容Cth;同理,電子領域的電流就等同于熱領域中的元件功率;電壓值也可以等效為溫度值。
具體的等效對應關系如下表:

根據這樣的等效關系,我們就可以將元件的熱阻抗Zth以電子的R和C來呈現出來,并通過電路仿真的方法求得元件的溫升值。

這種模型的等效也是各大MOSFET供應商認可的較快速的評估方法。
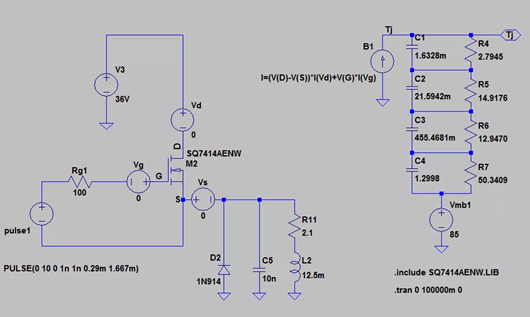
基于LTspice的熱仿真實例
下面的實例是一個MOSFET的高邊開關驅動電路,其中右側的C1,C2,C3,C4,R4,R5,R6和R7組成的是元件的熱阻模型,其中的電容值和電阻值也都是根據供應商給出的模型進行設定的。
將電流源激勵B1的值設為作用在元件上的功率值,Vmb1為元件焊接襯底的初始值,當運行LTspice后,電流源B1后的電壓值即為元件結合點溫度Tj。


綜上所示,MOSFET的RC熱阻模型為我們元件的設計選型提供較為簡單快速的評估方法,將設計的風險降低。
〈烜芯微/XXW〉專業制造二極管,三極管,MOS管,橋堆等,20年,工廠直銷省20%,上萬家電路電器生產企業選用,專業的工程師幫您穩定好每一批產品,如果您有遇到什么需要幫助解決的,可以直接聯系下方的聯系號碼或加QQ/微信,由我們的銷售經理給您精準的報價以及產品介紹
聯系號碼:18923864027(同微信)
QQ:709211280

