運放-電壓比較器電路
1、同相輸入

輸出波形:

當輸入電壓大于參考電壓,OUT輸出高;當輸入電壓小于參考電壓,OUT輸出低。
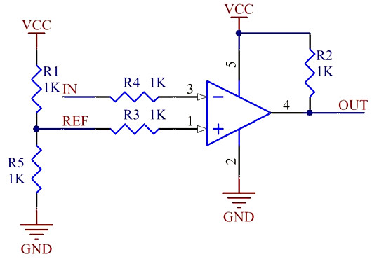
2、反相輸入

輸出波形:

當輸入電壓大于參考電壓,OUT輸出低;當輸入電壓小于參考電壓,OUT輸出高。
〈烜芯微/XXW〉專業制造二極管,三極管,MOS管,橋堆等,20年,工廠直銷省20%,上萬家電路電器生產企業選用,專業的工程師幫您穩定好每一批產品,如果您有遇到什么需要幫助解決的,可以直接聯系下方的聯系號碼或加QQ/微信,由我們的銷售經理給您精準的報價以及產品介紹
聯系號碼:18923864027(同微信)
QQ:709211280

