一個可以以很低的成本讓直流電機正反轉的同時實現限位或過流保護。
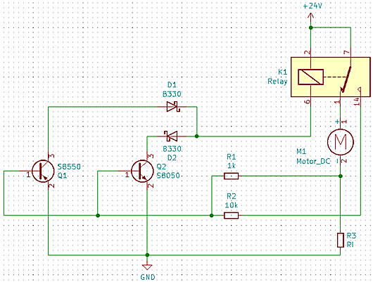
電路的大致原理圖如圖所示。其中,K1為帶常開、常閉輸出的繼電器,M1為直流電機,R3為電流采樣電阻,D1 D2為持續電流大于繼電器工作電流的二極管。
整個電路輸入為+24V和GND。當需要電機正轉時,在+24V和GND上加正電壓,電機即可正轉。
當需要電機反轉時,將+24V和GND反接,即電路中網絡標號+24V接電源地,網絡標號GND接電源負,電機即可反轉。
當遇到限位或堵轉時,繼電器切換,電機斷電停止運行,只有重新在+24V/GND上電或切換電機運行方向才可解除保護。

電路的原理如下:
當希望電機正轉時,+24V為電源正,GND為電源負。
由于電機與繼電器常閉觸點相連,因此直接工作,當電機到達限位位置或出現錯誤堵轉后,電機工作電流增大,采樣電阻R3兩端電壓增大,電壓通過R1傳至三極管Q2,當R3兩端電壓超過三極管Q2導通電壓時,繼電器K1切換,電機斷電,同時三極管Q2 B級通過R2-K1與電源正相連,因此能始終保持在導通狀態,從而繼電器也始終保持在工作狀態。此時PNP管Q1不起作用。
當希望電機反轉時,+24V為電源負,GND為電源正。電機上電時直接工作,若出現堵轉,R3電壓增大,Q1導通,繼電器切換,電機斷電,同時Q1 B級通過R2-K1直接接在電源負,因此能始終保持在導通狀態,從而繼電器也始終保持在工作狀態。此時NPN三極管Q2不起作用。
〈烜芯微/XXW〉專業制造二極管,三極管,MOS管,橋堆等,20年,工廠直銷省20%,上萬家電路電器生產企業選用,專業的工程師幫您穩定好每一批產品,如果您有遇到什么需要幫助解決的,可以直接聯系下方的聯系號碼或加QQ/微信,由我們的銷售經理給您精準的報價以及產品介紹
聯系號碼:18923864027(同微信)
QQ:709211280

