如圖所示,是 NMOS 場效應管 雙向電平轉換電路。

雙向傳輸原理:
為了方便講述,定義 3.3V 為 A 端,5.0V 為 B 端。
A端輸出低電平時(0V),MOS管導通,B端輸出是低電平(0V)
A端輸出高電平時(3.3V),MOS管截至,B端輸出是高電平(5V)
A端輸出高阻時(OC),MOS管截至,B端輸出是高電平(5V)
B端輸出低電平時(0V) ,MOS管內的二極管導通,從而使MOS管導通,A端輸出是低電平(0V)
B端輸出高電平時(5V) ,MOS管截至,A端輸出是高電平(3.3V)
B端輸出高阻時(OC) ,MOS管截至,A端輸出是高電平(3.3V)
優點:
1、適用于低頻信號電平轉換,價格低廉。
2、導通后,壓降比三極管小。
3、正反向雙向導通,相當于機械開關。
4、電壓型驅動,當然也需要一定的驅動電流,而且有的應用也許比三極管大。
當我們在使用3.3V的單片機(比如STM32)的時候,電平轉換在所難免,經常會遇到3.3V轉5V,或者5V轉3.3V的情況,這里介紹一個簡單的電路,可以實現兩個電平的相互轉換(注意是相互,雙向的,不是單向的)。
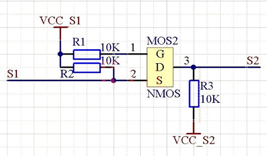
電路十分簡單,僅由3個電阻加一個MOS管構成,電路圖如下:


上圖中,S1,S2為兩個信號端,VCC_S1和VCC_S2為這兩個信號的高電平電壓。
另外限制條件為:
1、VCC_S1<=VCC_S2.
2、S1的低電平門限大于0.7V左右(視NMOS內的二極管壓降而定).
3、Vgs<=VCC_S1.
4、Vds<=VCC_S2
對于3.3V和5V/12V等電路的相互轉換,NMOS管選擇AP2306即可.原理比較簡單,可以自行分析,此電路已在多處應用,效果很好。
電話:18923864027(同微信)
QQ:709211280
〈烜芯微/XXW〉專業制造二極管,三極管,MOS管,橋堆等,20年,工廠直銷省20%,上萬家電路電器生產企業選用,專業的工程師幫您穩定好每一批產品,如果您有遇到什么需要幫助解決的,可以直接聯系下方的聯系號碼或加QQ/微信,由我們的銷售經理給您精準的報價以及產品介紹

