晶體管由“威廉·肖克利”(William Shockley)于1947 年發明。晶體管是一種三端半導體器件,可用于開關應用,微弱信號的放大,并且成千上萬個晶體管相互連接并嵌入一個很小的集成體中。電路/芯片,用于存儲計算機內存。晶體管開關,用于打開或關閉電路,這意味著晶體管由于其低功耗而通常僅在低壓設備中用作電子設備中的開關。在截止和飽和區域。

晶體管
BJT晶體管的類型
晶體管基本上由兩個PN結組成,這些結通過將N型或P型半導體材料夾在一對相對類型的半導體材料之間而形成。
雙極結型晶體管分為以下類型:
• NPN
• PNP

BJT晶體管的類型
晶體管具有三個端子,即基極,發射極和集電極。發射極是重摻雜端子,它將電子發射到基極區。基極端子是輕摻雜的,并將發射極注入的電子傳遞到集電極上。集電極端子是中間摻雜的,并從基極收集電子。
NPN型晶體管是由P型摻雜半導體層之間的兩種N型摻雜半導體材料組成的,如上所述。類似地,PNP型晶體管是在N型摻雜半導體層之間的兩種P型摻雜半導體材料的組成,如上所述。NPN和PNP晶體管的功能相同,但偏置和電源極性不同。
晶體管開關
如果電路使用BJT晶體管作為開關,則將晶體管NPN或PNP偏置,以使晶體管在如下所示的IV特性曲線的兩側運行。晶體管可以在三種模式下工作:有源區,飽和區和截止區。在有源區域中,晶體管用作放大器。晶體管飽和區(全開)和截止區(全關)的兩個工作區用于操作晶體管開關。
經營地區
我們可以從上述特性中觀察到,曲線底部的粉紅色陰影區域表示截止區域,而左側的藍色區域表示晶體管的飽和區域。
禁產區
晶體管的工作條件為零輸入基極電流(IB = 0),零輸出集電極電流(Ic = 0)和最大集電極電壓(VCE),這會導致耗盡層變大且沒有電流流過器件。因此,晶體管切換到“完全截止”狀態。因此,當使用雙極型晶體管作為開關時,我們可以定義截止區域,NPN晶體管的結被反向偏置,VB <0.7v,Ic = 0。同樣,對于PNP晶體管,發射極電勢必須相對于晶體管的基極為–ve。
然后,當使用雙極晶體管作為開關,兩個結點都反向偏置,IC = 0且VB <0.7v時,我們可以定義“截止區域”或“關斷模式”。對于PNP晶體管,發射極電勢必須相對于基極為-ve。
飽和區
在該區域,晶體管將被偏置,從而施加最大的基極電流(IB),從而導致最大的集電極電流(IC = VCC / RL),然后導致最小的集電極-發射極電壓(VCE?0)下降。在這種情況下,耗盡層將變得盡可能小,并且流過晶體管的電流最大。因此,晶體管被“完全導通”。
使用雙極NPN晶體管作為開關時,兩個結點均被正向偏置,IC =最大值,VB> 0.7v,定義為“飽和區域”或“導通模式”。對于PNP晶體管,發射極電勢相對于基極必須為+ ve。
晶體管作為開關的一些基本應用
在晶體管中,除非電流在基極電路中流動,否則沒有電流可以在集電極電路中流動。此屬性將允許將晶體管用作開關。可以通過改變基極來接通或關斷晶體管。由晶體管操作的開關電路有一些應用。在這里,我考慮使用NPN晶體管來解釋一些使用晶體管開關的應用。
光控開關
該電路通過使用晶體管作為開關來設計,以在明亮的環境中點亮燈泡,在黑暗中將其關閉,并在分壓器中使用光敏電阻(LDR)。當環境黑暗時,LDR的電阻會變高。然后,晶體管截止。當LDR暴露在強光下時,其電阻下降到較小的值,從而導致更多的電源電壓并提高晶體管的基極電流?,F在,晶體管接通,集電極電流流動,燈泡點亮。
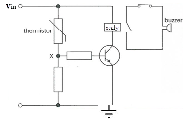
熱控開關
熱敏開關是熱控開關電路中的一個重要組成部分。熱敏電阻是一種電阻器,可根據周圍溫度做出響應。當溫度較低時,其電阻會增加,反之亦然。當對熱敏電阻施加熱量時,其電阻會降低,基極電流會增加,而集電極電流會更大,并且警笛會燒斷。這種特殊的電路適合用作火災報警系統。

熱控開關
高壓情況下的直流電動機控制(驅動器)
考慮到沒有電壓施加到晶體管,則晶體管變為截止,并且沒有電流流過該晶體管。因此,繼電器保持關閉狀態。直流電動機的電源由繼電器的常閉(NC)端子供電,因此當繼電器處于OFF狀態時,電動機將旋轉。在晶體管BC548的基極上施加高電壓會導致晶體管導通,并且繼電器線圈通電。
您是否清楚地了解了晶體管如何在不同應用中用作開關?我們承認,上述信息通過相關的介紹和示例闡明了整個切換概念。
烜芯微專業制造二極管,三極管,MOS管,橋堆20年,工廠直銷省20%,1500家電路電器生產企業選用,專業的工程師幫您穩定好每一批產品,如果您有遇到什么需要幫助解決的,可以點擊右邊的工程師,或者點擊銷售經理給您精準的報價以及產品介紹
烜芯微專業制造二極管,三極管,MOS管,橋堆20年,工廠直銷省20%,1500家電路電器生產企業選用,專業的工程師幫您穩定好每一批產品,如果您有遇到什么需要幫助解決的,可以點擊右邊的工程師,或者點擊銷售經理給您精準的報價以及產品介紹

