本文主要引見場效應管的開關電路。場效應管置信大家都很熟習了,由于其開關特性,常常被用到各種電子電路中,但是在電路中它又是怎樣工作的呢?下面給大家剖析一下。
效應管在mpn中,它的長相和我們前面講的三極管極像,所以有不少修mpn的朋友好長時間還分不分明,統一的把這些長相相同的三極管、場效應管、雙二極管、還有各種穩壓IC通通稱作“三個腳的管管”,假如這樣麻木不分的話,你的維修技術恐怕很難快速進步的哦!好了,說到這里場效應管的恐怕我就不用貼圖了,在電路圖中它常用 :


表示,關于它的結構原理由于比擬籠統,我們是淺顯化講它的運用,所以不去多講,由于依據運用的場所請求不同做出來的品種繁多,特性也都不盡相同;我們在mpn中常用的普通是作為電源供電的電控之開關運用,所以需求經過電流比擬大,所以是運用的比擬特殊的一種制造辦法做出來了加強型的場效應管(MOS型),它的電路圖符號:


認真看看你會發現,這兩個圖似乎有差異,對了,這實踐上是兩種不同的加強型場效應管,第一個那個叫N溝道加強型場效應管,第二個那個叫P溝道加強型場效應管,它們的的作用是剛好相反的。前面說過,場效應管是用電控制的開關,那么我們就先講一下怎樣運用它來當開關的,從圖中我們能夠看到它也像三極管一樣有三個腳,這三個腳分別叫做柵極(G)、源極(S)和漏極(D),mpn中的貼片元件表示圖是這個樣子:


1腳就是柵極,這個柵極就是控制極,在柵極加上電壓和不加上電壓來控制2腳和3腳的相通與不相通,N溝道的,在柵極加上電壓2腳和3腳就通電了,去掉電壓就關斷了,而P溝道的剛好相反,在柵極加上電壓就關斷(高電位),去掉電壓(低電位)就相通了!
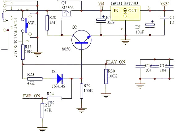
我們常見的2606主控電路圖中的電源開機電路中經常遇到的就是P溝道MOS管:


3.場效應管開關電路—工作原理
上圖中的SI2305就是P溝道MOS管。下面引見一下電源開機電路的工作原理。
電池的正極經過開關S1接到場效應管Q1的2腳源極,所以它的1腳柵極經過R20電阻得到一個正電位,由于Q1是一個P溝道MOS管,所以場效應管是截止狀態,電壓不能繼續經過,3V穩壓IC輸入腳得不到電壓所以就不能工作,此時是關機狀態。
當按下SW1開機按鍵時,電源的正極經過按鍵、R11、R23、D4接到三極管Q2的基極,此時三極管Q2的基極得到一個正電位,三極管Q2導通,由于三極管的發射極直接接地,三極管Q2導通就相當于Q1的柵極直接接地,招致Q1的柵極就從高電位變為低電位,Q1導通,電流經過Q1流到3V穩壓IC的輸入腳,3V穩壓IC就是那個U1輸出3V的工作電壓Vcc供應主控。主控經過復位清零,讀取固件程序檢測等一系列動作,輸出一個控制電壓到PWR_ON到Q2的基極,堅持Q2不斷處于導通狀態, Q1就能源源不時的給3v穩壓IC提供工作電壓,這時電源處于開機狀態。
SW1還同時經過R11、R30兩個電阻的分壓,給主控PLAYON腳送去時間長短、次數不同的控制信號,主控經過固件鑒別是播放、暫停、開機、關機而輸出不同的結果給相應的控制點,以到達不同的工作狀態。
烜芯微專業制造二三極管,MOS管,20年,工廠直銷省20%,1500家電路電器生產企業選用,專業的工程師幫您穩定好每一批產品,如果您有遇到什么需要幫助解決的,可以點擊右邊的工程師,或者點擊銷售經理給您精準的報價以及產品介紹
烜芯微專業制造二三極管,MOS管,20年,工廠直銷省20%,1500家電路電器生產企業選用,專業的工程師幫您穩定好每一批產品,如果您有遇到什么需要幫助解決的,可以點擊右邊的工程師,或者點擊銷售經理給您精準的報價以及產品介紹

